ANTI-SOLVENT CRYSTALLIZATION FOR LOCAL SUGAR PRODUCTION
Demonstration plant by IPSS Engineering at the Wageningen University campus
At the beginning of the twentieth century there were more than 30 sugar factories. Now there remain only two, one in Groningen (Hoogkerk) and the other in Noord-Brabant (Dinteloord). This means that beets must be transported over long distances. Transport costs make up about 50% of the total expenses of the beet refining process, even though transport has been optimized extensively. With the expected rise of energy prices, centralized processing will become significantly more expensive.
ECONOMY OF SCALE
Several sectors of industry, such as oil refining, benefit from economy of scale. In the food and bio-refining sector, though some factors counteract the economy of scale. The feedstock supply chains for this sector are much less efficient, because the source of the feedstock, mostly from farms, is seasonal and widely spread across the country and can be quite remote.

SMALL-SCALE BIOREFINERY PROCESSES
Small-scale processing has some important advantages that are especially valid for biorefineries. Small-scale biorefinery processes can be beneficial, not only socially and ecologically, but also economically (Bruins and Sanders, 2012). The main argument in favor of small-scale biorefineries is local re-use of water, minerals, organic matter, CO2 and heat. This minimizes the cost of recycling and transport. Other advantages can be the increased income of farmers due to the integration of part of the agricultural value chain into the farm, less influence of seasonality by fabrication of storable intermediates that can be processed year-round, and an increase in flexibility and faster innovation by the manufacture of modular units (Bramsiepe et al., 2012).
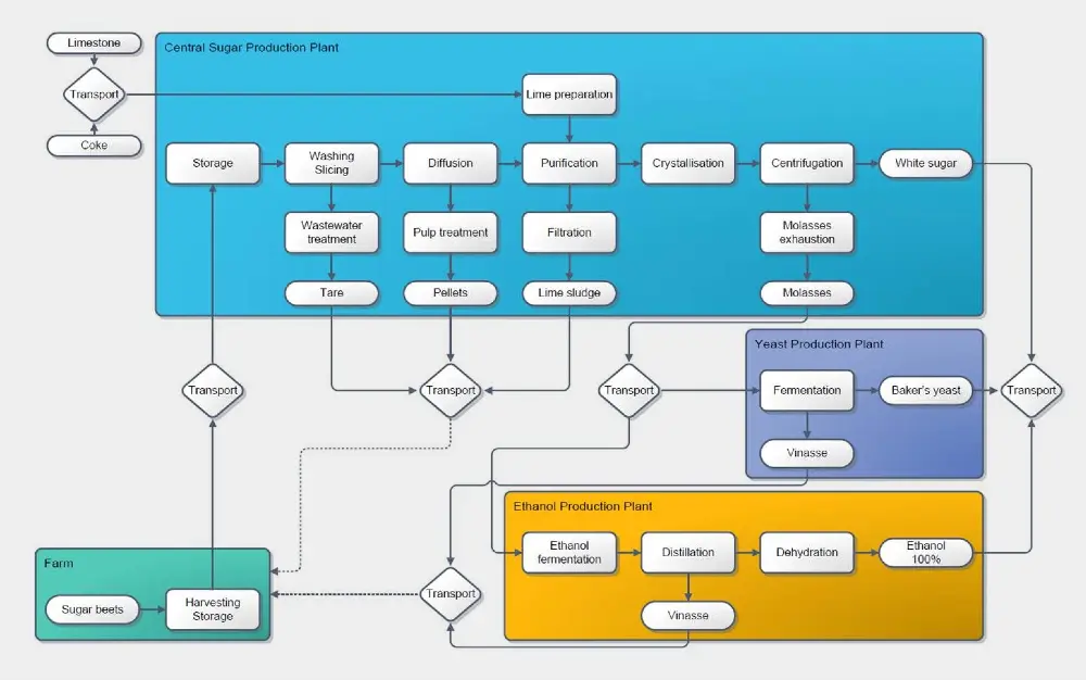
SUGAR BEET PROCESSING
Present-day sugar production involves cultivation, transportation and processing of sugar beets and residues. After harvesting and transport, beets are washed and sliced into cossettes (thin strips). The cossettes enter a diffuser, where sugar is extracted with water in a counter-current extraction. This extraction step yields 'raw juice'. The raw juice then undergoes carbonatation with milk of lime to remove impurities and is then concentrated by evaporation, yielding a product that is called 'thick juice'. Finally, this thick juice is concentrated by boiling under vacuum. Here, sucrose crystals are grown to the desired size. The main product is white sugar. The by-products include tare (sand, clay and beet-tops), pellets, lime sludge and molasses.
Increasing transport cost and the expected increase in sugar beet production as quota are lifted were the first major drivers to look at options for refining sugar beets locally. First studies concerning decentralized processing were focused on the local drying of sugar beet cossettes, but shifted towards a study of dewatering methods that includes removing the minerals.
By incorporating the beneficial elements of small-scale production and less capital-intensive unit operations, small-scale sugar beet biorefineries can create more cost effective and sustainable sugar beet processing than currently available on larger scales
Many studies have been conducted on the different environmental issues in sugar beet processing. Opportunities for improvement exist in the use of new technologies, process simplifications and the use of by-products. Analysis of the traditional sugar beet process shows that the most energy-consuming processes are diffusion, purification, evaporation and centrifugation. Economies of scale versus transport costs must be evaluated and sites for processing biomass should be strategically located. Unit operations for recycling streams can be left out only when transport distances to biorefineries are sufficiently small. Interestingly, leaving out unit operations is probably the most effective way of reducing energy requirements and carbon footprint of the sugar industry. It reduces both capital and operating costs. Additional savings can be obtained by using less capital intensive unit operations. By incorporating the beneficial elements of small-scale production and less capital-intensive unit operations, small-scale sugar beet biorefineries can create more cost effective and sustainable sugar beet processing than currently available on larger scales. Local processing of biomass eliminates the dilemma of processing by-products in order to make them transportable - at the costs of capital and energy - versus transporting high volumes.
THREE INTEGRATED SUB-PROCESSES
The problems of large-scale centralized processing were analyzed for possible solutions that could be implemented in a small-scale decentralized beet sugar factory. These led to our original process design, which shows the implementation of what are, in our opinion, the most promising opportunities. This process for small-scale sugar beet biorefinery consists of three sub-processes that include integration of ethanol and energy production, by-product valorization and waste stream recycling within a factory.
- The first sub-process is the production of raw sugar. After slicing, sucrose is extracted from the cossettes. The raw juice is concentrated by water evaporation and supplied to the crystallization vessel. To this vessel ethanol is slowly added. The ethanol works as an anti-solvent for the sucrose that starts to crystallize. To further improve the crystallization, more water is boiled-off in the crystallizer. Water and ethanol vapor are led to a zeolite filter, where water is selectively adsorbed from the mixture. The ethanol-enriched vapor is recycled back to the crystallization vessel where crystalline raw sugar is formed.
- The second sub-process uses the pulp from the extraction and some of the mother liquor from the sugar production for fermentation of sucrose to ethanol. This option was later dropped as calculations showed that the amount of ethanol that could be produced from the residues was relatively small (see also under minimization of capital cost).
- The third sub-process uses the residue from the ethanol distillation, foliage and possibly other farm residues for anaerobic fermentation to biogas. A combined heat and power (CHP) generator uses this biogas to produce electricity and heat for regeneration of the zeolite, crystallization and evaporation. The end products of the biorefinery are raw sugar, dilute ethanol and electricity. The digestate from the biogas fermentation can be recycled to the field without the need for concentrating.
This integrated approach allowed for energy integration and a zero-waste design that is specifically applicable at local conditions.
Anti-solvent crystallization provides a better window of operations and an increased sugar yield when compared to technologies such as membrane filtration, chromatography and cooling crystallization
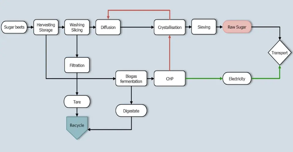
MINIMISATION OF CAPITAL COSTS
The new process design focused at minimization of capital costs. It avoids the carbonatation step and thus the production of lime sludge. Next to reduced capital cost, this leads to lower energy consumption. Previously, technologies like membrane filtration, chromatography and cooling crystallization were already studied (by others). Here, anti-solvent crystallization was selected as an alternative technology because it can be integrated with an ethanol production unit on site. Additional advantages are a better window of operations and an increase in sugar yield. The first small-scale design was subsequently simplified to reduce capital cost and the ethanol fermentation was eliminated as the investment cost was high in relation to the relative mass going through this part of the system.
LABORATORY EXPERIMENTS
In general, centrifuged raw beet juice is added to the crystallization reactor that is operated at 60 °C. At low stirring speed and by flushing with nitrogen, water is evaporated until the juice is concentrated to 60 brix. Then the ethanol is slowly added to reach ethanol concentrations between 80-90 %. Dewatering can be applied simultaneously by using a zeolite column. This is a good solution at laboratory scale, but for a larger scale other options are also under investigation, including distillation and pervaporation.
When the desired amount of ethanol is added for crystallization, the liquid gets separated from the solids by sieving the content of the reactor through a sieve with a mesh size of 1 mm. After sieving, the crystals are washed with cold ethanol. The obtained crystals have a purity of over 95 %. Crystal yield depends on the final ethanol concentration, but can be as high as 90 %.
In some cases the liquid composition was also followed in time during ethanol addition. With this data it was possible to determine crystallization reaction rates. This was done using a two-step crystallization model in which the first (diffusion) step involves the transport of the molecule to the crystal surface and the second (reaction) step involves its incorporation into the crystal lattice. The reaction rates were proportional to the ethanol addition rates. Tests are currently performed to combine the anti-solvent crystallization with a subsequent cooling crystallization to obtain higher final sugar yields.
TECHNICAL DEVELOPMENT
Further technological developments focus on the choice for and integration of the dewatering technology and on the choice between batch and continuous crystallization. The latter could have the advantage that the process may be modified to operate at lower ethanol concentrations. Finally we are investigating the applicability of our system to other mother liquors that contain relatively high amounts of certain sugars, amino acids or organic acids. Protamylasse (a by-product from the production of potato starch) and grass juice are two examples of starting materials that have been fractionated by anti-solvent technology (Widyarani et al., 2016).
DEMONSTRATION UNIT
Together with IPSS, we are also working on the realization of a demonstration plant that is being built this year by IPSS Engineering at their Technohal at the Wageningen University Campus. The demonstration unit has been operational for testing since Q4 of 2017, just before the sugar beet season. The tests in the demonstration plant were not solely focused on the implementation of the anti-solvent crystallization process but also on the mass and energy balance and integration. This allowed to illustrate the market potential by generating a business model. For market implementation, not only the food market is looked at, but also at the chemical branch where sugar becomes more and more a raw material.
REFERENCES
- Bramsiepe, C., Sievers, S., Seifert, T., Stefanidis, G.D., Vlachos, D.G., Schnitzer, H., Muster, B., Brunner, C., Sanders, J.P.M., Bruins, M.E., Schembecker, G. (2012) Low-cost small-scale processing technologies for production applications in various environments-Mass produced factories. Chemical Engineering and Processing: Process Intensification, 51, pp. 32-52.
- Bruins, M.E., Sanders, J.P.M. (2012) Small-scale processing of biomass for biorefinery. Biofuels, Bioproducts and Biorefining, 6 (2), pp. 135-145.
- Kolfschoten, R.C., Bruins, M.E., Sanders, J.P.M. (2014) Opportunities for small-scale biorefinery for production of sugar and ethanol in the Netherlands. Biofuels, Bioproducts and Biorefining, 8 (4), pp. 475-486.
- Mathlouthi, M., Reiser, P. (1995) Sucrose, properties and applications. Glasgow: Chapman & Hall.
- Nyvlt, J. (1985) The Kinetics of industrial crystallization / Jaroslav Nyvlt et al. Chemical engineering monographs; v. 19. New York: Elsevier.
- Sanders, J.P.M., Bruins, M.E., van Bon, J.J.C.F. Process for the crystallization of a water-soluble compound, US20160097321 EP2689039, WO2012128624
- Widyarani, Bowden, N.A., Kolfschoten, R.C., Sanders, J.P.M., Bruins, M.E. (2016) Fractional precipitation of amino acids from agro-industrial residues using ethanol. Industrial & Engineering Chemistry Research, 55(27), pp. 7462-7472.